top of page

A PROPOS DE L'ASSOCIATION
AIDE EDUCATIVE DE CORNOUAILLE

Parité FEMMES / HOMMES
En mars 2023, l'association emploie :
-
33 femmes et 22 hommes
-
L'équipe cadre est composée de 5 femmes et de 3 hommes
-
A cette date aucun contrat partiel subi.
Ressources Humaines


L'association en chiffres
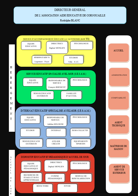
L'association AIDE EDUCATIVE DE CORNOUAILLE c'est :
-
4 services avec des missions bien distinctes
-
86 jeunes accueillis
-
60 salariés
bottom of page
